介绍日本资讯大型中文门户网站
公众号

日本海关申报

日本通·2011-05-31 14:19:16·旅游
10万+阅读
摘要:出入中国或日本海关时,普通旅客均需填写并申报单,并提交海关。根据所需申报的物品旅客可以选择“红色通道”或“绿色通道”进行通关。

出入中国或日本海关时,普通旅客均需填写并申报单,并提交海关。携带有需要申报物品或者不清楚事项的旅客选择“申报通道/红色通道”,其他旅客可以选择“无申报通道/绿色通道”进行通关。

日本海关申报

点击查看大图

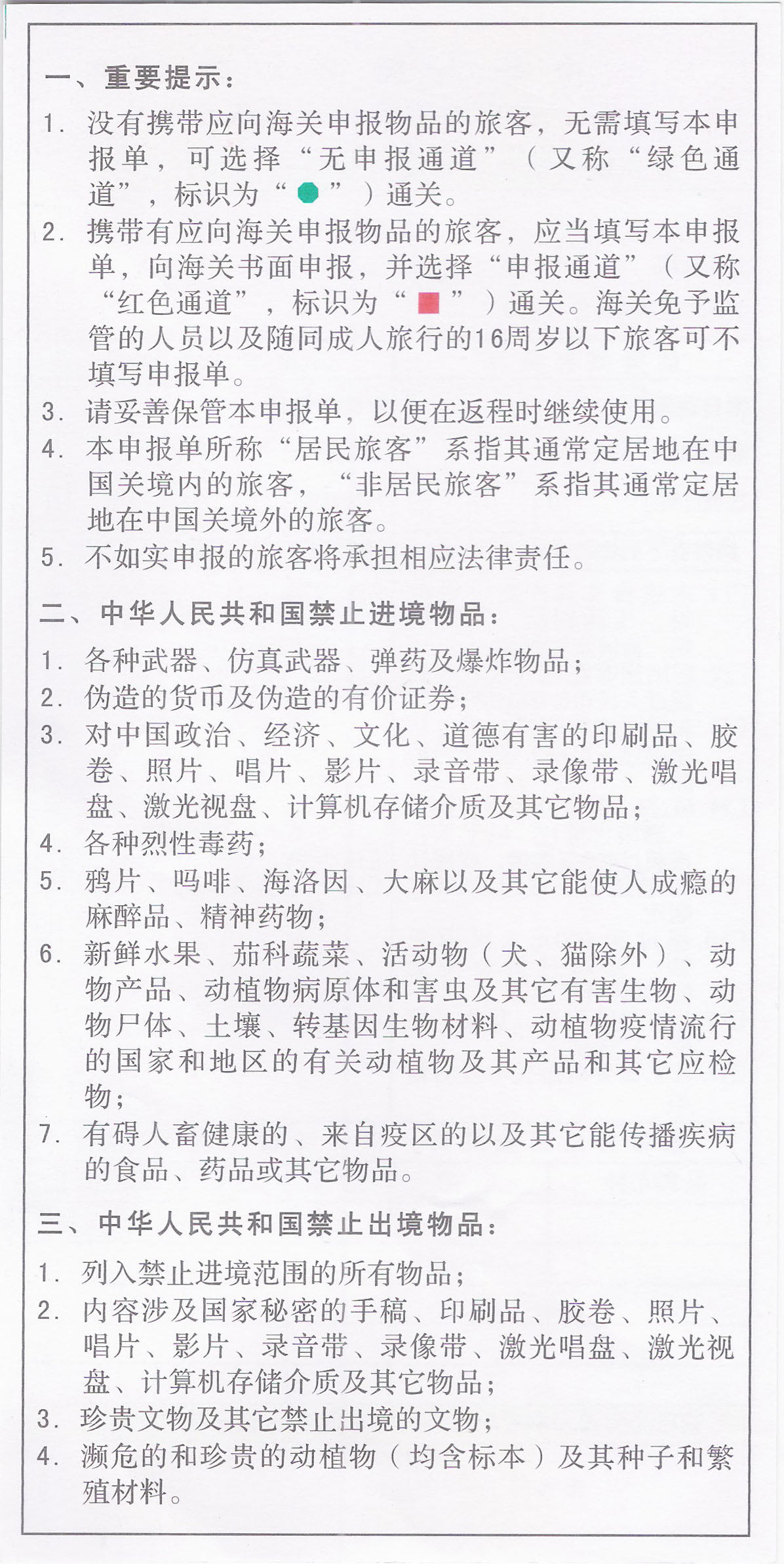
中国海关申报单(正面)

日本海关申报

点击查看大图

中国海关申报单(背面)

日本海关申报

点击查看大图

日本海关申报单(正面)

日本海关申报

点击查看大图

日本海关申报单(背面)

*文章为作者独立观点,不代表日本通立场

本文由 日本通 授权 日本通 发表,版权属作者所有,未经许可,严禁通过任何形式转载。

参与讨论

登录后参与讨论

热门文章